Celtic Database at thecelticwiki.com
All
Celtic
World Cup 2018
Tickets/Travel
Wiki
General
Sport
F&D
Entertainment
Travel
Tipsters
Tech
| Welcome to Kerrydale Street. We hope you enjoy your visit. You're currently viewing our forum as a guest. This means you are limited to certain areas of the board and there are some features you can't use. If you decide to register, please be aware that we don't accept email addresses from free web accounts like gmail, Hotmail, live.co.uk etc. Sorry, but almost all of the abuse and spam that we get is from free web accounts. The software on the forum will automatically block any requests using a free email account. Upon Registration, you will be given access to all our varied Forums, and you will be expected to comply with our fairly stringent Rules and Regulations. Meantime, enjoy your visit If you're already a member please log in to your account to access all of our features: |
| Champions League Qualifying 2018/19; 1st Round - Alashkert (ARM). Away first. 2nd Round - Valur Reykjavic (ISL) or Rosenborg (NOR). Home first. | |
|---|---|
| Topic Started: 27 Feb 2018, 10:42 AM (112,698 Views) | |
| seaneh | 19 Jun 2018, 11:27 AM Post #521 |
![]()
Considering retirement
![]() ![]() ![]() ![]() ![]() ![]() ![]() ![]() ![]() ![]() ![]() ![]() ![]()
|
Is the second draw straight away or later on? |
![]() |
|
| beer_goggler1888 | 19 Jun 2018, 11:27 AM Post #522 |
|
Harp Lager ICE cold
![]() ![]() ![]() ![]() ![]() ![]() ![]() ![]() ![]() ![]() ![]() ![]() ![]() ![]()
|
I remember watching that game , St.johnstone should have wiped the floor with them but fell to pieces in the way only scottish teams do against euro opposition. |
![]() |
|
| Rosco67 | 19 Jun 2018, 11:27 AM Post #523 |
|
We're here to eff shampoo up!
![]() ![]() ![]() ![]() ![]() ![]() ![]() ![]() ![]() ![]() ![]() ![]() ![]() ![]()
|
Furthest one away. Eff sake. |
![]() |
|
| Muzz | 19 Jun 2018, 11:28 AM Post #524 |
|
BRFA
![]() ![]() ![]() ![]() ![]() ![]() ![]() ![]() ![]() ![]() ![]() ![]() ![]() ![]()
|
Almost a 9 hour flight
|
![]() |
|
| moravcik67 | 19 Jun 2018, 11:28 AM Post #525 |
![]()
|
There will be 19 teams in the 2nd round of the Champions route in the Europa league, so 1 team will get a bye to the 3rd round. Whoever loses the Cork v Legia tie will get that bye. |
![]() |
|
| Wee Ed KTF | 19 Jun 2018, 11:30 AM Post #526 |
|
Considering retirement
![]() ![]() ![]() ![]() ![]() ![]() ![]() ![]() ![]() ![]() ![]() ![]() ![]()
|
Will be effin hot there in mid-July Pack the factor 50 |
![]() |
|
| Rosco67 | 19 Jun 2018, 11:30 AM Post #527 |
|
We're here to eff shampoo up!
![]() ![]() ![]() ![]() ![]() ![]() ![]() ![]() ![]() ![]() ![]() ![]() ![]() ![]()
|
#LetFootballWin |
![]() |
|
| Ghost of Fitzpas | 19 Jun 2018, 11:31 AM Post #528 |
|
Administrator in name only. Don't read PMs. Please PM a proper mod with any problems. Ta
![]()
|
Good practice for the inevitable trip to Qarabag or Astana. |
![]() |
|
| tenerifetim | 19 Jun 2018, 11:31 AM Post #529 |
![]()
Considering retirement
![]() ![]() ![]() ![]() ![]() ![]() ![]() ![]() ![]() ![]() ![]() ![]() ![]()
|
2nd round draw at 1 O'Clock - hope we're in it !
|
![]() |
|
| Celtic Joe | 19 Jun 2018, 11:34 AM Post #530 |
|
First name on the team-sheet
![]() ![]() ![]() ![]() ![]() ![]() ![]() ![]()
|
Armenian Premier League doesn't start till August so they'll not have that advantage Scandinavian teams have in July of being midway through their season. Next. |
![]() |
|
| riddlehouse | 19 Jun 2018, 11:34 AM Post #531 |
|
Retired and now a BT Sports pundit
![]() ![]() ![]() ![]() ![]() ![]() ![]() ![]() ![]() ![]() ![]() ![]() ![]() ![]()
|
Really hope we don’t get Hapoel. |
![]() |
|
| Celticbhoy_07 | 19 Jun 2018, 11:36 AM Post #532 |
|
Retired and now a BT Sports pundit
![]() ![]() ![]() ![]() ![]() ![]() ![]() ![]() ![]() ![]() ![]() ![]() ![]() ![]()
|
When's the draw for round 2??? |
![]() |
|
| searcher52 | 19 Jun 2018, 11:36 AM Post #533 |
|
You can observe a lot by just watching
![]() ![]() ![]() ![]() ![]() ![]() ![]() ![]() ![]() ![]()
|
1 p.m. (Scottish time) Edited by searcher52, 19 Jun 2018, 11:37 AM.
|
![]() |
|
| Rosco67 | 19 Jun 2018, 11:37 AM Post #534 |
|
We're here to eff shampoo up!
![]() ![]() ![]() ![]() ![]() ![]() ![]() ![]() ![]() ![]() ![]() ![]() ![]() ![]()
|
The thought of having to go to Aremenia, Israel, Azerbaijan, and Kazakhstan in one qualifying campaign
|
![]() |
|
| nails | 19 Jun 2018, 11:40 AM Post #535 |
|
Retired and now a BT Sports pundit
![]() ![]() ![]() ![]() ![]() ![]() ![]() ![]() ![]() ![]() ![]() ![]() ![]() ![]()
|
Btw see if we lose (god forbid) do we go out of Europe or drop into EL qualifying |
![]() |
|
| Tauriskos | 19 Jun 2018, 11:42 AM Post #536 |
|
First team training
![]() ![]() ![]() ![]() ![]()
|
An easy draw, except for geographical reasons. Main thing was to avoid Spartak Trnava, I'm pretty confident they are the strongest team among unseeded in all 3 groupings. |
![]() |
|
| giant_frying_pan | 19 Jun 2018, 11:42 AM Post #537 |
|
First-team starter
![]() ![]() ![]() ![]() ![]() ![]() ![]()
|
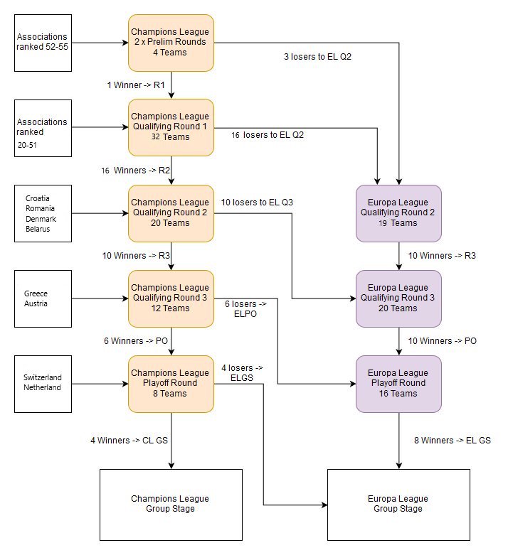
EL QR 2. Moravcik has a handy infographic a few pages back ![]() Spoiler: click to toggle
|
![]() |
|
| nails | 19 Jun 2018, 11:44 AM Post #538 |
|
Retired and now a BT Sports pundit
![]() ![]() ![]() ![]() ![]() ![]() ![]() ![]() ![]() ![]() ![]() ![]() ![]() ![]()
|
|
![]() |
|
| Quiet Assasin | 19 Jun 2018, 11:47 AM Post #539 |
|
..for the maintenance of dinner tables for the children and the unemployed
![]() ![]() ![]() ![]() ![]() ![]() ![]() ![]() ![]() ![]() ![]() ![]() ![]() ![]()
|
I want a scoreline so high it makes Kim Kardashian embarrassed to be Armenian |
![]() |
|
| Tauriskos | 19 Jun 2018, 11:48 AM Post #540 |
|
First team training
![]() ![]() ![]() ![]() ![]()
|
Possible opponents in 2nd Round (yet to be sorted in 2 groups before the today's draw): Midtjylland CFR Cluj Red Star/Spartaks Jurmala Hapoel Ber Sheva-Flora Tallinn Rosenborg-Valur (Iceland) HJK Helsinki-Vikingur (Faroe Islands) TNS-Shkendija (Macedonia) Videoton (Hungary)- Dudelange Kukesi (Albania)-Valletta Zrinjski (Bosnia)-Spartak Trnava |
![]() |
|
| 1 user reading this topic (1 Guest and 0 Anonymous) | |
| Go to Next Page | |
| « Previous Topic · Celtic Football Club Discussion Forum · Next Topic » |






![]](http://z5.ifrm.com/static/1/pip_r.png)







6:00 AM Jul 11