Celtic Database at thecelticwiki.com
All
Celtic
World Cup 2018
Tickets/Travel
Wiki
General
Sport
F&D
Entertainment
Travel
Tipsters
Tech
| Welcome to Kerrydale Street. We hope you enjoy your visit. You're currently viewing our forum as a guest. This means you are limited to certain areas of the board and there are some features you can't use. If you decide to register, please be aware that we don't accept email addresses from free web accounts like gmail, Hotmail, live.co.uk etc. Sorry, but almost all of the abuse and spam that we get is from free web accounts. The software on the forum will automatically block any requests using a free email account. Upon Registration, you will be given access to all our varied Forums, and you will be expected to comply with our fairly stringent Rules and Regulations. Meantime, enjoy your visit If you're already a member please log in to your account to access all of our features: |
| Champions League Qualifying 2018/19; 1st Round - Alashkert (ARM). Away first. 2nd Round - Valur Reykjavic (ISL) or Rosenborg (NOR). Home first. | |
|---|---|
| Topic Started: 27 Feb 2018, 10:42 AM (112,713 Views) | |
| smudgethecat | 29 Apr 2018, 06:40 PM Post #221 |
|
First-team starter
![]() ![]() ![]() ![]() ![]() ![]() ![]()
|
do the huns qualify for europa if they get 4th place? Seems not according to this bbc article: http://www.bbc.co.uk/sport/amp/football/43214376 Edited by smudgethecat, 29 Apr 2018, 06:40 PM.
|
![]() |
|
| harrylisbon | 29 Apr 2018, 07:57 PM Post #222 |
|
Youth team player
![]() ![]() ![]()
|
They’ll qualify if Celtic win Scottish cup as the UEFA spot from winning the cup doesn’t go to the runner up. It goes to the next spot in the league which would be 4th. |
![]() |
|
| 180xSummer | 29 Apr 2018, 08:03 PM Post #223 |
![]()
First-team starter
![]() ![]() ![]() ![]() ![]() ![]() ![]()
|
|
![]() |
|
| smudgethecat | 30 Apr 2018, 11:51 AM Post #224 |
|
First-team starter
![]() ![]() ![]() ![]() ![]() ![]() ![]()
|
Yes I think the same. But here is a quote from the BBC: "If the cup winners and runners-up have already qualified for Europe, then next best placed team in the Premiership will progress." Think the beeb have effed up |
![]() |
|
| moravcik67 | 30 Apr 2018, 08:09 PM Post #225 |
![]()
|
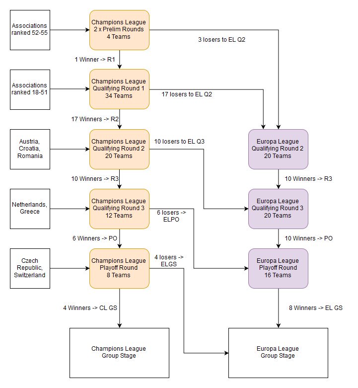
Time for a post Championship winning party update. Ludogorets, Red Star Belgrade and Young Boys of Berne won their leagues this weekend. With AEK winning in Greece it means that Basel and Olypiakos won't feature in the Champions Route of qualifying. Now only Salzburg, Ludogorets, PSV and Plzen can be ranked above us in the Champions Route. If all 4 are in the playoff with us we will be unseeded. But if any of the following things happen then we will definitely be seeded. - The CL winner finishes top 4 of their league (Plzen go straight to the group stage and don't need to qualify) - Salzburg win the EL (Salzburg go straight to the group stage as EL winners) - One of the 4 teams is knocked out before the playoff There's a very good chance at least one of those things will happen. So it looks good for us being seeded in all rounds. This is how the new qualifying route looks. If Plzen don't need to qualifying (if the CL winner finishes top 4 of their league), then the Danish, Austrian and Dutch champions will all start 1 round later - possibly the Belarus champions too. Champions Route of Qualifying Celtic start in the 1st qualifying round on the 10th/11th July, and face 8 games in 8 weeks to reach the group stage of either tournament. If we're knocked out of the CL we get a 2nd chance in the EL. If we lose in the CL playoff we go straight to the EL group stage. If we lose before that we go to the next round of EL qualifying - but we can only play other teams knocked out of the CL qualifiers. So we can't pump the huns in the EL qualifiers. How things look for the qualifying rounds based on current standings, and the assumption that Plzen won't need to qualify. QR1 Olimpija Ljubljana are likely to be the toughest tie here - having beaten Maribor to the Slovenian title (should they hold on). But if this rounds is regionalised then we'll avoid them. QR2 Some teams in here who could cause problems - Malmo, Rosernborg, Brondby, Red Star, Hapoel. QR3 Now it's serious. Definitely wouldn't want to play AEK. Playoff And 4 tough games for the Playoff. How it will all happen in practice is a bit up in the air. As each draw for the qualifiers is made before the previous round completes. Currently when this happens, if an unseeded team wins a tie then the team takes on the coefficient of the team they beat, and are treated as a seeded team. But UEFA haven't said yet how it will work when all 4 draws are made before the previous round is finished. It could all get very messy. |
![]() |
|
| Muzz | 30 Apr 2018, 08:23 PM Post #226 |
|
BRFA
![]() ![]() ![]() ![]() ![]() ![]() ![]() ![]() ![]() ![]() ![]() ![]() ![]() ![]()
|
We'll pump them all
|
![]() |
|
| jolakotturin | 30 Apr 2018, 08:30 PM Post #227 |
|
First-team starter
![]() ![]() ![]() ![]() ![]() ![]() ![]()
|
Spoiler: click to toggle Going by current form here in Sweden something is very wrong in Malmö. Six games in & they've already been pumped 3-0 away twice & their only wins are at a surprisingly poor Elfsborg and at home to overachieving-by-even-being-in-Allsvenskan Brommapojkarna.Early days, but. (Edit to put stuff in spoiler) Edited by jolakotturin, 30 Apr 2018, 08:31 PM.
|
![]() |
|
| The Green Lantern | 30 Apr 2018, 08:34 PM Post #228 |
|
Considering retirement
![]() ![]() ![]() ![]() ![]() ![]() ![]() ![]() ![]() ![]() ![]() ![]() ![]()
|
The last couple of rounds look tough indeed. |
![]() |
|
| cfc88cfc | 30 Apr 2018, 08:48 PM Post #229 |
|
First-team starter
![]() ![]() ![]() ![]() ![]() ![]() ![]()
|
Going to be extremely difficult for us to qualify, 8 weeks of straight qualifiers is ridiculous. Going to be an expensive one for those of us who travel. |
![]() |
|
| Gallowgate | 30 Apr 2018, 09:14 PM Post #230 |
|
First-team captain
![]() ![]() ![]() ![]() ![]() ![]() ![]() ![]() ![]() ![]()
|
It will be tough but having to play in the first round might prove to be a good thing and will do more to help get us up to speed than playing friendlies. |
![]() |
|
| Hairytoes | 30 Apr 2018, 10:20 PM Post #231 |
|
First-team captain
![]() ![]() ![]() ![]() ![]() ![]() ![]() ![]() ![]() ![]()
|
I'm hoping that at the 3rd time of asking & after getting through 2/2, Brendan will really know his stuff now. Possibly one reason why we go away in the winter & now in Tennirefe, good coaching sessions & downtime trying to manage a very long season & hit the ground running for CL qualifiers. |
![]() |
|
| xbillups | 30 Apr 2018, 10:55 PM Post #232 |
![]()
Off treasure hunting in Holland
![]() ![]() ![]() ![]() ![]() ![]() ![]() ![]() ![]() ![]() ![]() ![]() ![]() ![]()
|
A bit of a slog but realistically we probably have a bigger budget than every team there other than PSV. We should have enough about us to get through it. |
![]() |
|
| moravcik67 | 9 May 2018, 10:39 PM Post #233 |
![]()
|
Chelsea's draw with Huddersfield now means that Liverpool realistically only need to avoid defeat at home to Brighton on Sunday to ensure that we're seeded in all qualifying rounds of the CL next season. Unless they draw, and Chelsea beat Newcastle by about 17 goals. |
![]() |
|
| jimmy123411 | 9 May 2018, 11:00 PM Post #234 |
|
First name on the team-sheet
![]() ![]() ![]() ![]() ![]() ![]() ![]() ![]()
|
got a feeling we will meet astana again
|
![]() |
|
| ssmith81 | 9 May 2018, 11:01 PM Post #235 |
|
Mo..Mo..Super Mo....Super Mo Camara!
![]() ![]() ![]() ![]() ![]() ![]() ![]() ![]() ![]() ![]() ![]()
|
Exactly. There really isn't much of a downfall to the 4th qualifier and this myth should be binned. It's a glorified preseason friendly that Hibs or Aberdeen would get through. |
![]() |
|
| 180xSummer | 9 May 2018, 11:08 PM Post #236 |
![]()
First-team starter
![]() ![]() ![]() ![]() ![]() ![]() ![]()
|
It’s an additional tie beyond the standard of teams we’ve been used to playing in the playoff round in previous years. Lucky for us we are seeded. Had we be unseeded I wouldn’t fancy our chances at all. |
![]() |
|
| Milton | 9 May 2018, 11:14 PM Post #237 |
![]()
Considering retirement
![]() ![]() ![]() ![]() ![]() ![]() ![]() ![]() ![]() ![]() ![]() ![]() ![]()
|
Even at that, I reckon we're in a bit of danger this time. Teams like Young Boys in Switzerland will be unseeded and are likely to be a big step up from our usual lot. |
![]() |
|
| moravcik67 | 9 May 2018, 11:36 PM Post #238 |
![]()
|
I wouldn't call the extra game a glorified pre-season friendly. Quite the opposite. We now face 3 rounds containing some tough teams, instead of just 2. The 1st round is the equivalent of where we entered the tournament in previous years, but after that it's considerably tougher. For example, based on the last time I checked, we could face the following 2nd Round - Malmo, Red Star Belgrade, Rosenborg, Brondby, Hapoel Be'er Sheva 3rd Round - Astana, BATE, Dinamo Zagreb, AEK Athens Playoff - Steau Bucharest, APOEL, Young Boys, Legia Warsaw. Of course it depends on the draw, and who gets knocked out along the way. And also how UEFA handle draws being made before the previous round completes. But the potential is there for 3 tough ties. And that's as a seeded team. |
![]() |
|
| Hank Scorpio | 9 May 2018, 11:39 PM Post #239 |
|
Globex Corporation CEO
![]() ![]() ![]() ![]() ![]()
|
That gives me the fear. |
![]() |
|
| bigdavie | 9 May 2018, 11:47 PM Post #240 |
![]()
Occasional Substitute
![]() ![]() ![]() ![]() ![]() ![]()
|
Well I’ll say what so many have said before. If we can’t beat the likes of Steua, APOEL and the likes we don’t deserve to be in the CL groups. |
![]() |
|
| 1 user reading this topic (1 Guest and 0 Anonymous) | |
| Go to Next Page | |
| « Previous Topic · Celtic Football Club Discussion Forum · Next Topic » |





![]](http://z5.ifrm.com/static/1/pip_r.png)














6:00 AM Jul 11